Abstract—
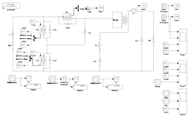
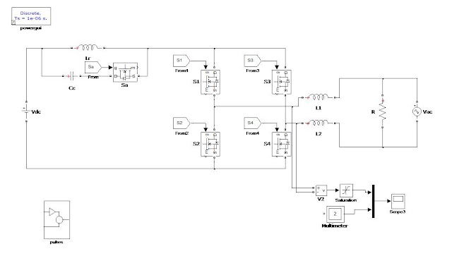
A systematic method for developing isolated buck-boost (IBB) converters is proposed in this paper, and single-stage power conversion, soft-switching operation, and high-efficiency performance can be achieved with the proposed family of converters. On the basis of a nonisolated two-switch buck-boost converter, the proposed IBB converters are generated by replacing the dc buck-cell and boost-cell in the non-IBB converter with the ac buck-cell and boost-cell, respectively. Furthermore, a family of semiactive rectifiers (SARs) is proposed to serve as the secondary rectification circuit for the IBB converters, which helps to extend the converter voltage gain and reduce the voltage stresses on the devices in the rectification circuit. Hence, the efficiency is improved by employing a transformer with a smaller turns ratio and reduced parasitic parameters, by using low-voltage rating MOSFETs and diodes with better switching and conduction performances. A full-bridge IBB converter is proposed and analyzed in detail as an example. The phase-shift modulation strategy is applied to the full-bridge IBB converter to achieve IBB conversion. Moreover, soft-switching performance of all active switches and diodes can be achieved over a wide load and voltage range by the proposed converter and control strategy. A 380-V-output prototype is fabricated to verify the effectiveness of the proposed family of IBB converters, the SARs, and the control strategies.
A systematic method for developing isolated buck-boost (IBB) converters is proposed in this paper, and single-stage power conversion, soft-switching operation, and high-efficiency performance can be achieved with the proposed family of converters. On the basis of a nonisolated two-switch buck-boost converter, the proposed IBB converters are generated by replacing the dc buck-cell and boost-cell in the non-IBB converter with the ac buck-cell and boost-cell, respectively. Furthermore, a family of semiactive rectifiers (SARs) is proposed to serve as the secondary rectification circuit for the IBB converters, which helps to extend the converter voltage gain and reduce the voltage stresses on the devices in the rectification circuit. Hence, the efficiency is improved by employing a transformer with a smaller turns ratio and reduced parasitic parameters, by using low-voltage rating MOSFETs and diodes with better switching and conduction performances. A full-bridge IBB converter is proposed and analyzed in detail as an example. The phase-shift modulation strategy is applied to the full-bridge IBB converter to achieve IBB conversion. Moreover, soft-switching performance of all active switches and diodes can be achieved over a wide load and voltage range by the proposed converter and control strategy. A 380-V-output prototype is fabricated to verify the effectiveness of the proposed family of IBB converters, the SARs, and the control strategies.




















































