Abstract
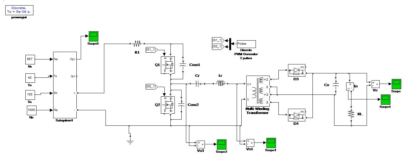
In
this paper, a high efficiency solar array simulator (SAS) implemented by an LLC resonant
DC-DC converter is proposed to save the cost and energy of
photovoltaic (PV) system testing. The proposed converter
has zero voltage switching (ZVS) operation of the primary switches and zero
current switching (ZCS) operation of the rectifier diodes. By
frequency modulation control, the output impedance of an
LLC resonant converter can be regulated from zero to infinite without
shunt or serial resistors. Therefore, the efficiency
of the proposed SAS can be significantly increased. The circuit operations are
analyzed in detail to derive the theoretical equations. Circuit parameters are
designed based on the practical considerations. Finally, an
illustrative example is implemented to demonstrate
the feasibility of the proposed SAS.





No comments:
Post a Comment